Kalian bisa langsung download filenya DISINI
atau ikuti tutorial di bawah ini...
Berhubung lgy males basa-basi, dari pada gak ada kegiatan, mending share ilmu dulu....... :-)
Ini juga sebagai bentuk untuk menyimpan ilmu/data di internet, biar nantinya gak kelupaan...
Ini masih jauh dari kata Sempurna, Langsung aja ya Agan, sista , masta.......
1. Pertama buat objek dari kubus untuk bahan kursinya...
2. lalu pipihkan kubus itu menjadi seperti gambar dibawah ini dengan cara menekan e lalu s (skala) lalu y (sumbu vertikal)
3. Kemudian masuk ke edit mode dengan menekan Tab, dan untuk membagi koordinat editan yaitu dengan cara tekan ctrl+r, kemudian scroll(pada mouse) atau Fn+"+"(pada keyboard) untuk memperbanyak koordinat menjadi beberapa bagian...
4. Kemudian tambahkan edge vertex menjadi lebih kecil yaitu secara horizontal dan vertical
5. seleksi sebagian untuk membentuk kursi yaitu dengan cara klik kanan(pada mouse) dan ctrl untuk menyeleksi banyak face...
6. kemudian tekan e untuk menarik garis face tsb dan menjadi seperti di bawah ini
7. Tambahkan garisny seperti gambar di bawah ini untuk membuat bantalan pada kursi dengan cara menekan ctrl+r
8. Kemudian tarik dengan menekan tombol e ke atas, agar bisa terangkat
9. Kemudian juga, tarik dengan menekan tombol e, sehingga bagian bawah bantalnya bisa mulai kelihatan
10. Kemudian juga, tarik dengan menekan tombol e, sehingga bagian atas bantalnya bisa mulai kelihatan
11. Kemudian warnai objek dengan memilih material pada properties, lalu pilih warna sesuai dengan keinginan anda...
12. Kemudian untuk menambahkan warna baru, pilih tanda + pada samping kanan material lalu pilih warna lainnya sesuai keinginan anda
13. Kemudian seleksi sebagian untuk membentuk kursi yaitu dengan cara klik kanan(pada mouse) dan ctrl untuk menyeleksi banyak face. kemudian beri warna kedua, yaitu dengan memilih "assign" pada material.
14. Untuk memperhalus objek, gunakan Subdivision survace<add modifiers pada modifiers
15. Kemudian tekan f12 untuk renderingnya, dan hasilnya seperti dibawah ini
16. Kemudian untuk mejanya, buat objek kubus baru lalu pipihkan seperti gambar dibawah ini
17. Lalu copas untuk menjadi 2buah lempengan
18. Kemudian buat kaki" nya dengan menambahkan objek Cylinder
19. Lalu perkecil ukuran skalanya dengan menggunakan key kombinasi, E-S-Z,X,Y
20. Lalu copas menjadi 4 bagian yang nantinya akan menjadi kaki" dalam sebuah meja
21. Lalu tempatkan kaki" tersebut hingga menjadi cocok letaknya...
22. Lalu warnai salah satu objek tersebut, dengan memilih material pada properties
23. Untuk permodelan bentuk kaca, centang Tranparency dan mirror pada menu materials dan edit objeknya sesuai gambar dibawah ini
24. Copas beberapa kursi dan meja lalu edit agar terlihat lebih sempurna...
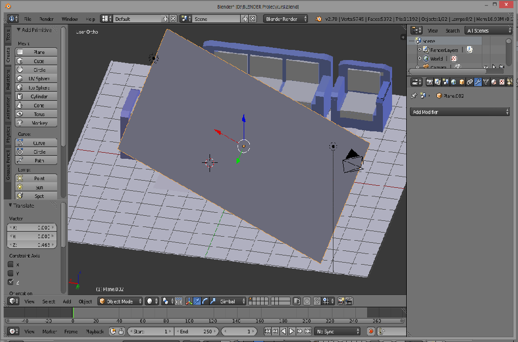
25. Lalu tambahkan objek Plane untuk membuat alas atau karpet...
26. Lalu pindahkan kamera untuk memperjelas objek
27. Terakhir render objeknya, dengan menekan f12 dan hasilnya akan seperti dibawah ini...
Kali ini sekian dulu smoga bsa membantu nawak2 semua......... :-) hhaha..........






Membuat Objek 3d di software Blender


























3 komentar:
good.......... :)
thanksss.. very helpfull... ;(( ;-( :)
Efek kacanya gimana bikinya?
Posting Komentar